登录名
密码
委员会工作
首 页
委员会工作
新闻资讯
政府动态
法规标准
行业研究
会展信息
委员单位
供应信息
求购信息
市场及企业活动
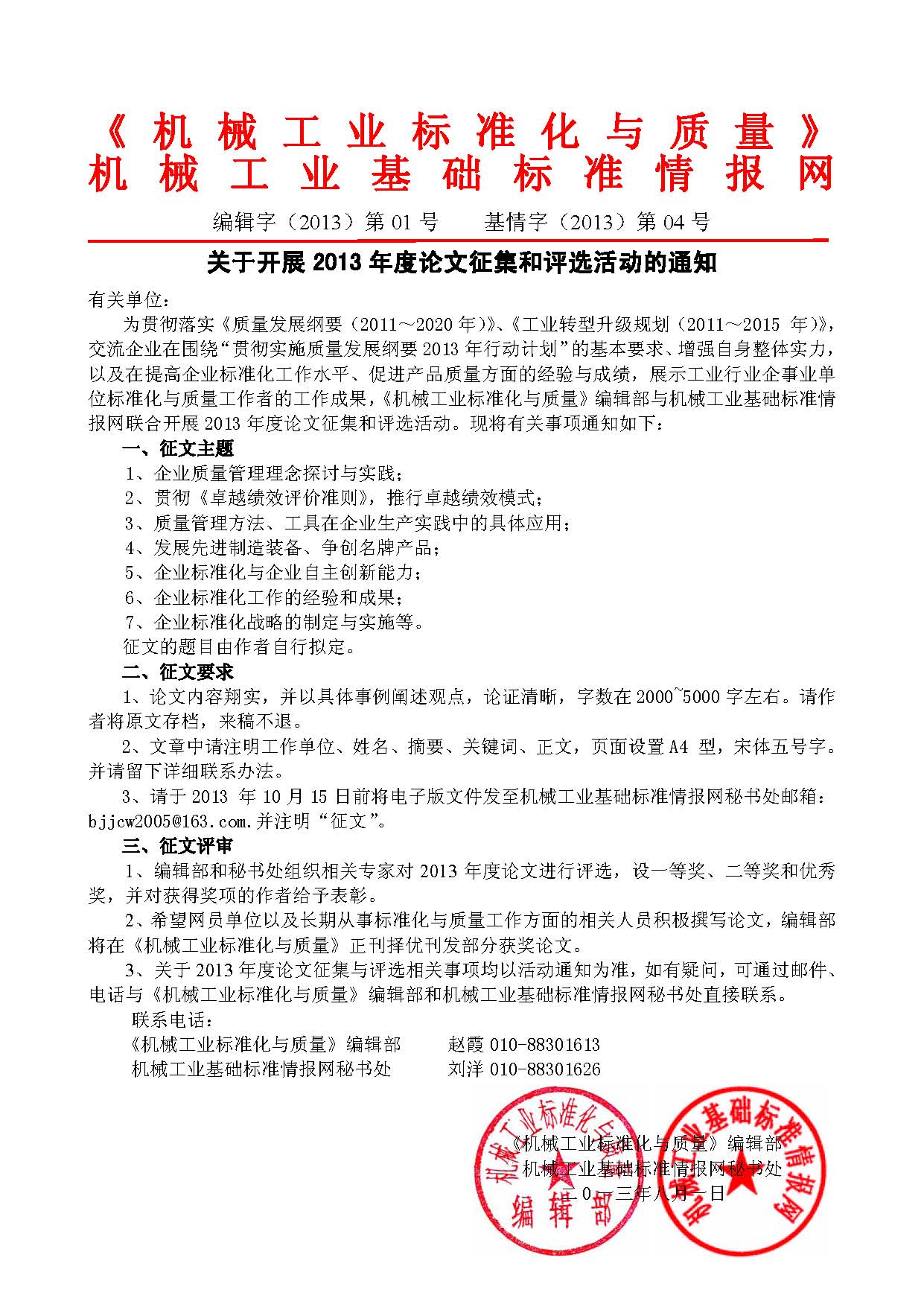
关于开展2013年度论文征集和评选活动的通知
发布时间
: 2013-8-7
说明:带
*
的项必须填写
您的姓名:
通讯地址:
电话:
电子邮件:
评论:
*
新闻资讯
热点新闻
国内新闻
国际新闻
市场及企业活动
会展信息
2014中国国际包装工业展览会
2014年印度国际包装展览会
2014第二十四届东北国际食品机...
2014年中国沈阳烘焙展览会
第七届上海国际奢侈品包装展再...
2014中国国际包装工业展自动化...
阿拉伯联合酋长国迪拜国际印刷...
法规标准
关于下达2012年第一批国家标准...
《机械工业常用国家标准和行业...
紧跟国际步伐 食品包装机械应向...
关于批准发布GB/T 27914-2011《...
日本拟修订预包装加工食品的营...
工业和信息化部公告(2013年第3...
确保食品安全 应强化食品塑料包...
友情链接
中国包装与食品机械技术网
返回首页
|
广告报价
|
加入分会
|
联系我们
本站由中国包装联合会包装机械委员会建设
为了本站能够更好的为你服务,请使用IE4.0或以上版本浏览器
版权所有《中华人民共和国电信与信息服务业务经营许可证》京ICP备05033993号